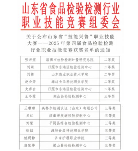
近日,山东省“技能兴鲁”职业技能大赛—2025年第四届食品检验检测行业职业技能竞赛结果正式揭晓。我校食药学院赵会芳、徐喆两位教师凭借扎实的专业功底和稳定发挥,在全省众多参赛选手中脱颖而出,分别荣获教师组二等奖和三等奖,充分展现了我校教师过硬的专业素养。

作为山东省“技能兴鲁”行动框架下的重要赛事,本次竞赛以“匠心守食安,技能筑民生”为主题,由省相关主管部门联合行业协会主办,是全省食品检验检测领域规格最高、覆盖面最广、竞争力最强的赛事之一。竞赛全面检验选手专业能力与综合素养,为行业人才搭建交流技艺、比拼技能的优质平台。备赛期间,两位教师克服教学任务繁重等困难,合理调配时间,围绕竞赛开展系统训练。从理论知识梳理到实操技能打磨,她们精益求精,最终凭借出色表现斩获佳绩。
近年来,我校始终秉持“以赛促教、以赛促学、以赛促改、以赛促建”的理念,高度重视“双师型”教师队伍建设。通过搭建技能竞赛平台、深化校企合作、引进行业前沿技术等举措,持续提升教师实践能力与教学创新能力。此次获奖,既是对我校师资建设成果的充分肯定,也是学校专业建设成效的生动体现。
下步,我校将以此次获奖为契机,总结备赛经验,发挥获奖教师的示范引领作用,进一步加强师资建设与实践教学改革,推动教学内容与行业标准、岗位需求深度融合,培养更多适应食品行业高质量发展的人才,为守护食品安全、服务山东高质量发展贡献高校力量。